
Kawasaki pada ketika ini mempunyai dua produk motosikal elektrik, iaitu Ninja e-1 dan Z e-1.
Namun, itu bukanlah penghalang bagi mereka untuk meneroka kemungkinan teknologi baharu untuk disesuaikan dalam era elektrifikasi yang semakin berkembang.
Terbaharu, Kawasaki mendedahkan paten sebuah casis motosikal elektrik modular yang boleh menerima pelbagai konfigurasi trenkuasa elektrik.
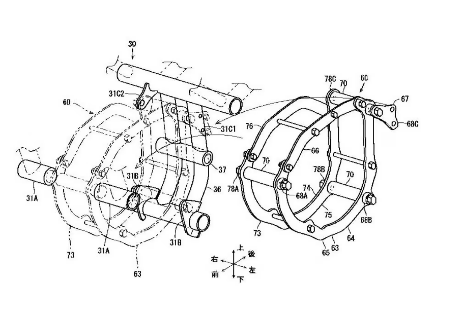
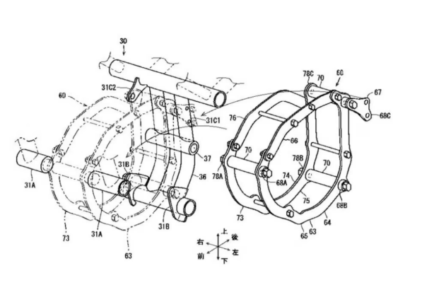
Dokumen paten itu memaparkan motosikal yang sangat mirip kepada Z e-1 dan Ninja e-1 yang menggunakan kerangka trellis keluli, kotak bateri boleh tanggal di tengah serta unit motor dan transmisi yang dipasang di hadapan pangsi lengan ayun.
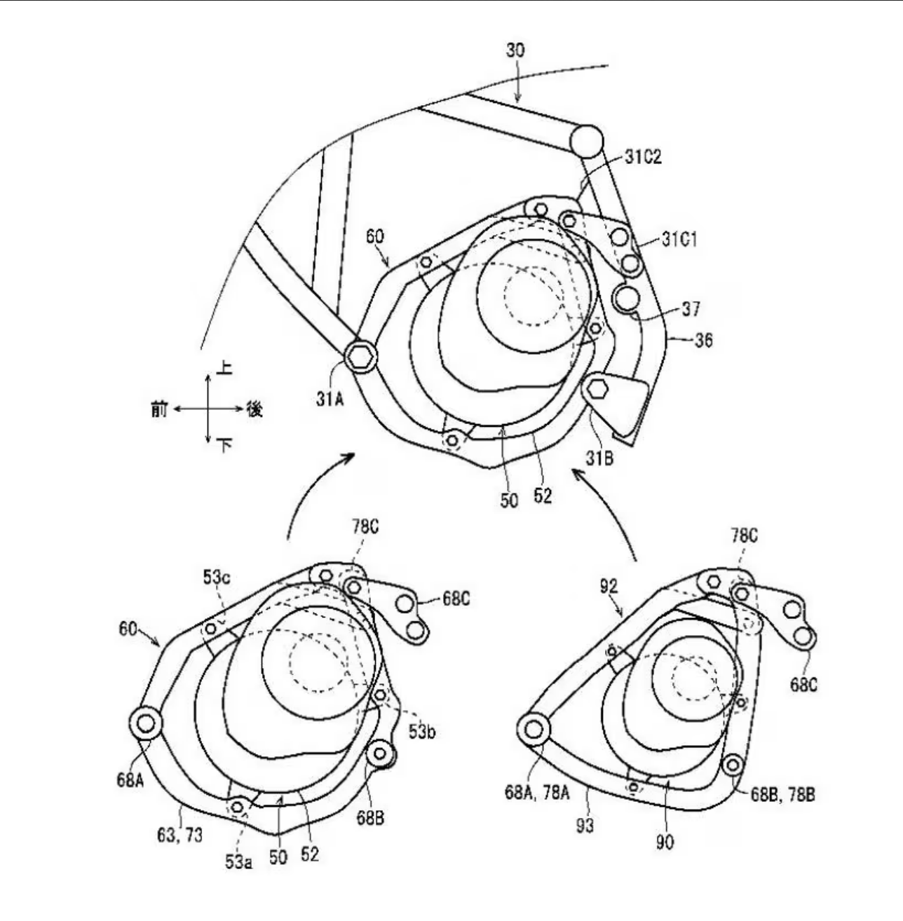
Berbeza dengan rekaan semasa yang memasang motor terus pada rangka, paten baharu ini memperkenalkan sub-rangka perantara antara titik pemasangan enjin (motor elektrik) pada casis dan unit motor-transmisi.
Sub-rangka ini terdiri daripada dua bahagian yang boleh ditukar ganti atau diubah suai dengan menyediakan beberapa titik pemasangan yang berbeza.
Dalam masa yang sama, ia mampu menambah kekuatan struktur pada casis.
Menurut Kawasaki, rekaan flesksibel tersebut membolehkan pengeluar memasang pelbagai jenis unit motor tanpa perlu mengubah struktur secara besar-besaran.
Antara manfaat lain termasuklah perkongsian komponen yang lebih tinggi, menurunkan kos pengeluaran serta proses penyelidikan dan pembangunan (R&D) yang lebih ringkas.
Inovasi seperti ini sangat penting untuk menjadikan motosikal elektrik dua roda yang lebih mampu milik dan menarik minat pasaran massa, terutama bila mengambil kira aspek prestasi serta jarak tunggangan untuk sekali cas penuh.



































