
Idea motosikal tiga roda sendeng (tilting tricycle) dimulakan oleh BSA Ariel 3 pada tahun 1970, dan kemudian disusuli oleh Honda Gyro yang lebih popular sebagai kenderaan pengedaran barang di Jepun pada era 80-an.
Idea itu kemudian dikembangkan dengan konfigurasi dua roda pada gandar hadapan menerusi model Piaggio MP3, Yamaha Tricity dan Yamaha Niken.
Zonshen pula tampil dengan idea yang sama, namun kembali menggunakan konfigurasi dua roda pada gandar belakang dan ketiga-tiga roda yang boleh menyenget (bukan sepanjang masa).
Ciri utama sistem ini ialah keupayaannya untuk bertukar daripada mod trike biasa kepada mod “tilting trike” yang membolehkan ia menyendeng dan membelok seperti motosikal sebenar.
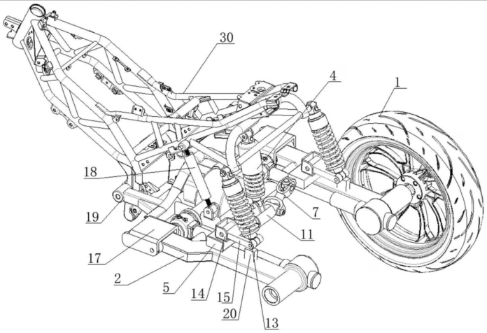
Kuasa akan dihantar ke kedua-dua roda belakang menerusi komponen pembeza yang menghubungkan sepasang aci pemacu pada lengan ayun.
Bahagian gandar belakang pula menampilkan tetapan suspensi yang terdiri daripada tiga penyerap hentak – dua penyerap hentak sisi dan satu suspensi udara tengah yang boleh dilaras bergantung kepada kelajuan.
Tetapan ini membolehkan motosikal tiga roda ini menyenget seperti motosikal dua roda, namun ia hanya akan beroperasi pada had tertentu tanpa mengganggu dinamik pengendalian secara keseluruhan.
Zonshen tidak mendedahkan jenis enjin yang bakal digunakan, namun dalam dokumen tersebut menyebut enjin yang dipasang secara memanjang lebih sesuai jika dibandingkan dengan enjin melintang.
Motor elektrik juga boleh digunakan bagi menggerakkan roda belakang.
Tidak mustahil satu hari nanti idea unik ini akan direalisasikan dan muncul di dalam bilik pameran.


































